计算机毕业设计—74407 springboot家政服务平台管理系统(源码免费领)java、PHP、python、小程序、文案全套、毕设成品等
本论文系统地描绘了整个家政服务平台管理系统的设计与实现,主要实现的功能有以下几点:个人资料(个人信息、修改密码)、公共管理(轮播图、系统公告)、用户管理(管理员、普通用户、家政人员)、预约中心、服务类型、预约订单、确认预约、取消订单、完成订单等功能,其具有简单的接口,方便的应用,强大的互动,完全基于互联网的特点。
在社会快速发展的影响下,家政迅速发展,大大增加了家政服务信息管理的数量、多样性、质量等等的要求,使家政的管理和运营比过去十年更加困难。依照这一现实为基础,设计一个快捷而又方便的家政服务平台管理系统是一项十分重要并且有价值的事情。对于传统的家政服务信息管理,家政服务平台管理系统具有许多不可比拟的优势,首先是快速更新家政信息,其次是大量信息的管理,最后是高度安全,以及使用简单等特性,这使得家政服务平台管理系统的管理和运营非常方便。进入21世纪,因为科技和经济的迅速发展,人民群众对非物质层面的精神需求正变得越来越多元化。本系统是为了实现这些目标而提出来的。
本论文系统地描绘了整个家政服务平台管理系统的设计与实现,主要实现的功能有以下几点:个人资料(个人信息、修改密码)、公共管理(轮播图、系统公告)、用户管理(管理员、普通用户、家政人员)、预约中心、服务类型、预约订单、确认预约、取消订单、完成订单等功能,其具有简单的接口,方便的应用,强大的互动,完全基于互联网的特点。
现代社会的网络和信息技术不断提高,人们的生活水平达到一个新的水平。一个充分利用碎片化时间,简化购买过程的程序,正是我们所需要的。这篇文章研究了基于springboot的网络管理系统的开发和实现,从需求分析、总体设计到具体实现,最终完成了整个家政服务平台管理系统,从而方便了用户和提高了家政服务信息管理水平。
关键词:家政服务平台,springboot框架,MySQL数据库;
Springboot Home Service Platform Management System
Under the influence of rapid social development, the rapid development of household management has greatly increased the requirements for the quantity, diversity, quality, and other aspects of household service information management, making the management and operation of household management more difficult than in the past decade. Based on this reality, designing a fast and convenient home service platform management system is a very important and valuable thing. For traditional household service information management, the household service platform management system has many incomparable advantages. Firstly, it quickly updates household information, secondly, manages a large amount of information, and finally, it is highly secure and easy to use. This makes the management and operation of the household service platform management system very convenient. Entering the 21st century, due to the rapid development of technology and economy, the spiritual needs of the people on the non material level are becoming increasingly diverse. This system is proposed to achieve these goals.
This paper systematically describes the design and implementation of the entire housekeeping service platform management system, which mainly includes the following functions: personal information (personal information, password modification), public management (broadcast images, system users), user management (administrators, ordinary users, housekeeping personnel), appointment center, service type, appointment order, confirm appointment, cancel order, complete order, and other functions. It has a simple interface, Convenient applications, powerful interactions, completely based on the characteristics of the Internet.
The continuous improvement of network and information technology in modern society has brought people's living standards to a new level. A program that makes full use of fragmentation time and simplifies the purchase process is exactly what we need. This article studies the development and implementation of a network management system based on Springboot, from requirement analysis, overall design to specific implementation, and ultimately completes the entire housekeeping service platform management system, which facilitates users and improves the level of housekeeping service information management.
Key words: Home service platform, springboot framework, MySQL database;
目录
第1章 绪 论
1.1课题背景
2023年处于信息科技高速发展的大背景之下。在今天,缺少手机和电脑几乎已经成为不可能的事情,人们生活中已经难以离开手机和电脑。针对增加的成本管理和操作,家政服务信息管理非常必要建立自己的家政服务平台管理系统,这既可以让更多的人体验到网络所带来的方便,也有助于提高家政服务平台管理系统本身的流行和用户依赖的感觉。
在经过几十年的高速发展后,互联网已成为最流行、最普及的媒体,每天的信息流量甚至能比得上过去十年。其以便捷的信息交换、快速的沟通速度,悄然地改变着人们的消费方式。简单、快捷、成本较低是互联网的特点,在互联网中,买家卖家不需要谋面也可以进行各种各样的交易活动,互联网商业化已经是当代经济的新趋势。 “电子商务”(电子商务或电子商务)的概念是在1996年前后在美国学术界提出的。经过数十年的经营,这个概念已经被广泛接受。B2B、C2C、C2B和B2C是电子商务的四种类型,但目前占据主流的是B2B和B2C两种。其中面向企业的管理模式称为B2B,它对商务系统的性能、安全和服务质量都要求十分严格;而直接面向消费者的模式称为B2C,也是我们所普遍接触的。到目前为止,电子商务的发展经历十余年仍然活力十足,电商应用就像雨后春笋一样冒出。
我国已经成为世界第二大经济体,经济实力高速发展以及百姓生活水平的普遍提高,不断地要求企业提供更加多元化的娱乐方式,更加快速和方便的服务,因此对家政行业也提出了更加严格的要求,如管理更加妥当、服务更加舒适等。而现在我们所能看到的家政数量也越来越多,信息量巨大,家政业快速发展使得管理成本不断扩大。然而,传统的购买方式有许多缺点:实际时间差异、超负荷、高成本和信息0共享。而家政服务平台管理系统正是当下家政为了适应时代发展所推出的互联网服务,以其方便高效的服务,在降低家政职工的劳动强度。
本文所设计的家政服务平台管理系统就是在这种客观条件下进行的,是一项利民利国的、非常有价值的工作。在家政服务信息管理方面,传统的管理方式显然无法与家政服务平台管理系统相比,家政服务平台管理系统正发挥着越来越重要的作用。家政服务平台管理系统的速度快、信息量大、安全、简单都是传统模式难以企及的优点,正在发挥着越来越重要的作用。在本文中的家政服务平台管理系统是一个基于MySQL数据库和springboot框架的。
1.2 课题意义
社会主义进入新时代,经济实力越来越强。我们也变得越来越忙碌、对生活的要求也变得更加严格,对快速和方便的服务的需求也在逐渐增加。因此,对家政行业的管理、服务的要求也越来越严格。为适应时代的发展,各大家政开始广泛地使用电脑来进行管理,并推出家政服务平台管理系统,为提高工作人员效率提供了一种新的方式,并且减轻了他们的工作强度。
于此同时,实现家政服务平台管理系统的计算机化也是顺应时代潮流的举措,现如今家政种类正逐渐增加,浩繁的家政信息令家政行业迎来管理上的难题。家政行业进入高速发展的时代,家政服务平台管理系统的管理工作变得越来越困难,在这一客观需要的推动下,建立、完善、发展家政服务平台管理系统,可以为管理员带来极大的方便。
本系统即为方便管理员和用户而制作的家政服务平台管理系统,结合了用户的需求,设计出的一个基于springboot、MySQL的家政服务平台管理系统。
1.3国内外现状
进入2022年以来,中国家政行业的竞争正越来越激烈,受疫情影响,大量家政倒闭,如何减轻用人成本、维护费用,成为家政的难题。而使用一个高效、灵活、安全可靠的家政服务平台管理系统对于减轻用人成本、方便维护、提高效率等都具有十分重要的意义。
经过数十年的发展和各大家政商的努力,家政行业可以说是比较成熟了,不论是家政的质量、数量、类型都比数十年前有了质的飞跃。它在提高人们的生活质量和拉动地区经济方面贡献着自己的力量,也是国家文化输出的重要工具。新时代的人们在网上可以实现许多交易活动,如预定酒店房间、机票等。顺应时代发展的大势所趋,倚靠计算机、互联网技术,整合资源是合乎发展潮流的正确选择。本着为家政提供一个方便管理和节约成本的方式,也为用户提供一个获取家政信息的平台,设计一个家政服务平台管理系统,是必须也是必然的。
2.1 开发技术
本系统前端部分基于MVVM模式进行开发,采用B/S模式,后端部分基于Java的springboot框架进行开发。
前端部分:前端框架采用了比较流行的渐进式JavaScript框架Vue.js。使用Vue-Router和Vuex实现动态路由和全局状态管理,Ajax实现前后端通信,Element UI组件库和Lay UI组件库使页面快速成型,项目前端通过栅格布局实现响应式,可适应PC端、平板端、手机端等不同屏幕大小尺寸的完美布局展示。
后端部分:采用springboot作为开发框架,同时集成MyBatis、Redis等相关技术。
Spring框架是Java平台上的一种开源应用框架,提供具有控制反转特性的容器。尽管Spring框架自身对编程模型没有限制,但其在Java应用中的频繁使用让它备受青睐,以至于后来让它作为EJB(EnterpriseJavaBeans)模型的补充,甚至是替补。Spring框架为开发提供了一系列的解决方案,比如利用控制反转的核心特性,并通过依赖注入实现控制反转来实现管理对象生命周期容器化,利用面向切面编程进行声明式的事务管理,整合多种持久化技术管理数据访问,提供大量优秀的Web框架方便开发等等。Spring框架具有控制反转(IOC)特性,IOC旨在方便项目维护和测试,它提供了一种通过Java的反射机制对Java对象进行统一的配置和管理的方法。Spring框架利用容器管理对象的生命周期,容器可以通过扫描XML文件或类上特定Java注解来配置对象,开发者可以通过依赖查找或依赖注入来获得对象。Spring框架具有面向切面编程(AOP)框架,SpringAOP框架基于代理模式,同时运行时可配置;AOP框架主要针对模块之间的交叉关注点进行模块化。Spring框架的AOP框架仅提供基本的AOP特性,虽无法与AspectJ框架相比,但通过与AspectJ的集成,也可以满足基本需求。Spring框架下的事务管理、远程访问等功能均可以通过使用SpringAOP技术实现。Spring的事务管理框架为Java平台带来了一种抽象机制,使本地和全局事务以及嵌套事务能够与保存点一起工作,并且几乎可以在Java平台的任何环境中工作。Spring集成多种事务模板,系统可以通过事务模板、XML或Java注解进行事务配置,并且事务框架集成了消息传递和缓存等功能。Spring的数据访问框架解决了开发人员在应用程序中使用数据库时遇到的常见困难。它不仅对Java:JDBC、iBATS/MyBATIs、Hibernate、Java数据对象(JDO)、ApacheOJB和ApacheCayne等所有流行的数据访问框架中提供支持,同时还可以与Spring的事务管理一起使用,为数据访问提供了灵活的抽象。Spring框架最初是没有打算构建一个自己的WebMVC框架,其开发人员在开发过程中认为现有的StrutsWeb框架的呈现层和请求处理层之间以及请求处理层和模型之间的分离不够,于是创建了SpringMVC。
2.3 Mysql描述
现在Mysql数据库在网络上它可以支撑许多个学生,而且也可以适应客服机和服务器的部署或者配置等,我们这里的服务器和客户机其实就是一种软件上的概念,并且我们使用的计算机硬件也与他们不存在一一对应的关系[3]。
Mysql是一款非常流行的关系型数据库管理系统,它的出现一直都是佼佼者,它不仅功能非常强大,而且使用起来非常方便,并且Mysql的跨平台能力也很好,软件开发人员非常喜欢它的这些强大的优点。不同于其他关系型数据库,对于数据库的管理它有着自己的一套方案,通过对学生设定相应的权限和角色来达到对数据库的管理。由此可见,Mysql是一个能够适用于吞吐量高,可靠性高,效率高的一款数据库管理软件[4]。
优点一:Mysql中对于不同身份的学生都设定其不同的权限来完成不同的业务逻辑,这使得Mysql在安全和完整性远远超出了其他关系型数据库。
优点二:对于那些动画、图形和声音的数据类型Mysql也可以支持,这说明多数据类型Mysql也是可以支持的。
优点三:Mysql还可以做到多个平台的开发,软件开发的多种编程语言都可以实现对Mysql数据库的操作。
2.4 B/S体系工作原理
TB/S架构采取浏览器请求,服务器响应的工作模式。
用户可以通过浏览器去访问Internet上由Web服务器产生的文本、数据、图片、动画、视频点播和声音等信息;
而每一个Web服务器又可以通过各种方式与数据库服务器连接,大量的数据实际存放在数据库服务器中;
从Web服务器上下载程序到本地来执行,在下载过程中若遇到与数据库有关的指令,由Web服务器交给数据库服务器来解释执行,并返回给Web服务器,Web服务器又返回给用户。在这种结构中,将许许多多的网连接到一块,形成一个巨大的网,即全球网。而各个企业可以在此结构的基础上建立自己的Internet。
在 B/S 模式中,用户是通过浏览器针对许多分布于网络上的服务器进行请求访问的,浏览器的请求通过服务器进行处理,并将处理结果以及相应的信息返回给浏览器,其他的数据加工、请求全部都是由Web Server完成的。通过该框架结构以及植入于操作系统内部的浏览器,该结构已经成为了当今软件应用的主流结构模式。

。
2.5 MVVM模式介绍
MVVM是Model-View-ViewModel的简写。它本质上就是MVC 的改进版。MVVM 就是将其中的View 的状态和行为抽象化,让我们将视图 UI 和业务逻辑分开。当然这些事 ViewModel 已经帮我们做了,它可以取出 Model 的数据同时帮忙处理 View 中由于需要展示内容而涉及的业务逻辑。微软的WPF带来了新的技术体验,如Silverlight、音频、视频、3D、动画……,这导致了软件UI层更加细节化、可定制化。同时,在技术层面,WPF也带来了 诸如Binding、Dependency Property、Routed Events、Command、DataTemplate、ControlTemplate等新特性。MVVM(Model-View-ViewModel)框架的由来便是MVP(Model-View-Presenter)模式与WPF结合的应用方式时发展演变过来的一种新型架构框架。它立足于原有MVP框架并且把WPF的新特性糅合进去,以应对客户日益复杂的需求变化。
2.6 Java描述
Java是一种平台性计算机语言技术,主要包括两部分:JAVA虚拟机(Java Virtual Machine,JVM)和JAVA API(Application Program Interface,应用接口编程)。
个人对两种语言深入理解:C语言更多的是创造工具,而Java更多的是使用工具。我们知道Java很多的底层实现其实是通过C语言来实现的,所以更能看出这一点。在使用Java的过程中,我们需要会使用API文档,可以将其看做是Java的使用说明。Java面向对象的特性,使其有很多封装好的对象,在使用时,我们只要知道对象的行为(也是对象封装的方法),在这里要注意方法是静态方法还是常规方法,因为调用时,差距很大。未来肯定会有比Java更加人性化,更加容易开发的编程语言,但是肯定不可能完全迥异于Java语言,俗话说“他山之石,可以攻玉”,学好Java也可以方便我们更好的学习其它语言。
第3章 系统分析
3.1 可行性分析
可行性分析的目的是确定一个系统是否有必要开发、确定系统是否能以最小的代价实现。其工作主要有三个方面,分别是技术、经济和社会三方面的可行性。我会从这三个方面对家政服务平台管理系统进行详细的分析。
3.1.1技术可行性
所谓的技术可行性就是在限定时间,前期拟定的功能能否被满足。在开发设计上是否会遇上解决不了的问题。做完的项目能否被很好地应用,如果存在缺点在后期的维护上是否存在很大的难度。在对这个系统评估后,认定已存在的技术能达成目标。用JSP技术来实现动态的页面,嵌入低依赖性的设计模式,灵活的数据库,配合稳定的服务器,整个系统的运行效率大大提升。由此可见,在技术层面达成目标不是非非之想。
3.1.2经济可行性
本系统设计所选择的开发工具和服务器都是免费的开源软件,又或者是适合学生使用的免费版本,并不需要支付费用,而且由作者本人单独完成,也不存在团队费用,几乎没有经济成本,具备经济可行性。
3.1.3社会可行性
社会可行性主要包括法律和用户两个方面,下面将从这两方面进行分析。
(1)法律因素
本系统是学习开发所制作的程序,并不用作商业用途,是在根据实际调研的结果结合现有的家政服务平台管理系统后得出的,而且系统制作的全部过程都是在个人的工作电脑中完成的,使用的都是开源和免费的开发环境、分析软件和数据库,不存在侵权问题。
(2)用户可行性
操作人员或者用户 只需要具备一定的windows电脑操作常识,不需要精通计算机技能。此外系统管理人员,只需要在windows常识之上再熟悉下使用Tomcat服务器的操作流程,只要掌握一定的计算机知识即可,在正式上线运营之前,仅需要对操作人员进行简单的熟悉流程培训即可。所以从用户可行性上也是可行的。
3.2总体设计原则
一个系统要在开发和维护的过程中方便使用,必须采取一定的设计原则,其主要设计原则有:
简单性:系统功能简单易懂,只需要掌握基本的计算机操作能力即可使用。
针对性:针对特定的用户,没有多余的其他功能,使用户可以专心使用。
实用性:能够满足用户在线购买家政商品、查看家政资讯等方面的需求。
一致性:设计风格、命名规范一致,整个系统的各个功能模块色彩、摆放位置、功能等都是一致的。
先进性:本系统的代码采用读取数据的方式,方便后续开发、拓展。
3.3 系统需求分析
家政服务平台管理系统需要满足的需求有以下几个:
1.信息获取方便,用户可在网页上快速浏览到新的信息
2.查看家政详情,单独查看某一个家政的详细信息。
3.注册登录,家政服务平台管理系统需要吸引用户 ,即通过注册来提高用户的存留率。
4.历史预约记录,用户可以查看自己购买过的订单信息以及其他操作。
5.修改用户信息,可以修改用户密码或者用户名等一些个性化操作。
6.管理员功能,管理员可以对用户或者家政进行管理。
7.系统安全,操作简便,不过于复杂。
8.系统可以稳定运行,不存在卡顿等问题造成用户反感。
3.4 业务流程分析
3.4.1登录流程
登录模块主要满足管理员以及用户的权限登录,用户登录流程图如图3-1所示。

图3-1 登录流程图
3.4.2注册流程
未有账号的用户可进入注册界面进行注册操作,用户注册流程图如图3-2所示。

图3-2 注册流程图
3.4.3添加信息流程
用户在添加信息时,信息编号自动生成,系统会对添加的信息进行验证,验证通过则添加至数据库,添加信息成功,反之添加失败。添加信息流程如图3-3所示。

图3-3 添加信息流程图
3.4.4删除信息流程
用户可选择要删除的信息进行信息删除操作,在删除信息时系统提示是否确定删除信息,是则删除信息成功,系统数据库将信息进行删除。删除信息流程图如图3-4所示。

图3-4删除信息流程图
第4章 系统设计
本家政服务平台管理系统选择B/S结构(Browser/Server,浏览器/服务器结构)和基于Web服务两种模式。适合在互联网上进行操作,只要用户能连网,任何时间、任何地点都可以进行系统的操作使用。系统工作原理图如图4-1所示:

图4-1 系统工作原理图
4.2系统结构设计
整个系统是由多个功能模块组合而成的,要将所有的功能模块都一一列举出来,然后进行逐个的功能设计,使得每一个模块都有相对应的功能设计,然后进行系统整体的设计。
本家政服务平台管理系统结构图如图4-2所示。

图4-2 系统结构图
4.3 数据库设计
数据库可以说是所有软件的根本,如果数据库存在缺陷,那么会导致系统开发的不顺利、维护困难、用户使用不顺畅等一系列问题,严重时将会直接损害企业的利益,同时在开发完成后,数据库缺陷也更加难以解决。所以必须要对数据库设计重点把握,做到认真细致。因此,数据库设计是这个家政服务平台管理系统的重点要素。
4.3.1概念结构设计
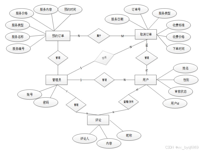
下面是整个家政服务平台管理系统中主要的数据库表总E-R实体关系图。

图3-6 家政服务平台管理系统总E-R关系图
将数据库概念设计的E-R图转换为关系数据库。在关系数据库中,数据关系由数据表组成,但是表的结构表现在表的字段上。
表access_token (登陆访问时长)
|
编号 |
名称 |
数据类型 |
长度 |
小数位 |
允许空值 |
主键 |
默认值 |
说明 |
|
1 |
token_id |
int |
10 |
0 |
N |
Y |
临时访问牌ID |
|
|
2 |
token |
varchar |
64 |
0 |
Y |
N |
临时访问牌 |
|
|
3 |
info |
text |
65535 |
0 |
Y |
N |
||
|
4 |
maxage |
int |
10 |
0 |
N |
N |
2 |
最大寿命:默认2小时 |
|
5 |
create_time |
timestamp |
19 |
0 |
N |
N |
CURRENT_TIMESTAMP |
创建时间: |
|
6 |
update_time |
timestamp |
19 |
0 |
N |
N |
CURRENT_TIMESTAMP |
更新时间: |
|
7 |
user_id |
int |
10 |
0 |
N |
N |
0 |
用户编号: |
|
编号 |
名称 |
数据类型 |
长度 |
小数位 |
允许空值 |
主键 |
默认值 |
说明 |
|
1 |
appointment_center_id |
int |
10 |
0 |
N |
Y |
预约中心ID |
|
|
2 |
order_number |
varchar |
64 |
0 |
Y |
N |
订单号 |
|
|
3 |
service_type |
varchar |
64 |
0 |
Y |
N |
服务类型 |
|
|
4 |
service_cover |
varchar |
255 |
0 |
Y |
N |
服务封面 |
|
|
5 |
payment_standards |
varchar |
64 |
0 |
Y |
N |
付费标准 |
|
|
6 |
fee_price |
int |
10 |
0 |
Y |
N |
0 |
收费价格 |
|
7 |
service_time |
int |
10 |
0 |
Y |
N |
0 |
服务时间 |
|
8 |
ordinary_users |
int |
10 |
0 |
Y |
N |
0 |
普通用户 |
|
9 |
user_name |
varchar |
64 |
0 |
Y |
N |
用户姓名 |
|
|
10 |
service_location |
varchar |
64 |
0 |
Y |
N |
服务地点 |
|
|
11 |
service_amount |
varchar |
64 |
0 |
Y |
N |
服务金额 |
|
|
12 |
service_date |
date |
10 |
0 |
Y |
N |
服务日期 |
|
|
13 |
hits |
int |
10 |
0 |
N |
N |
0 |
点击数 |
|
14 |
recommend |
int |
10 |
0 |
N |
N |
0 |
智能推荐 |
|
15 |
timer_title |
varchar |
64 |
0 |
Y |
N |
计时器标题 |
|
|
16 |
timing_start_time |
datetime |
19 |
0 |
Y |
N |
计时开始时间 |
|
|
17 |
timing_end_time |
datetime |
19 |
0 |
Y |
N |
计时结束时间 |
|
|
18 |
create_time |
datetime |
19 |
0 |
N |
N |
CURRENT_TIMESTAMP |
创建时间 |
|
19 |
update_time |
timestamp |
19 |
0 |
N |
N |
CURRENT_TIMESTAMP |
更新时间 |
|
编号 |
名称 |
数据类型 |
长度 |
小数位 |
允许空值 |
主键 |
默认值 |
说明 |
|
1 |
appointment_order_id |
int |
10 |
0 |
N |
Y |
预约订单ID |
|
|
2 |
order_number |
varchar |
64 |
0 |
Y |
N |
订单号 |
|
|
3 |
service_type |
varchar |
64 |
0 |
Y |
N |
服务类型 |
|
|
4 |
payment_standards |
varchar |
64 |
0 |
Y |
N |
付费标准 |
|
|
5 |
fee_price |
int |
10 |
0 |
Y |
N |
0 |
收费价格 |
|
6 |
order_date |
date |
10 |
0 |
Y |
N |
下单日期 |
|
|
7 |
service_date |
date |
10 |
0 |
Y |
N |
服务日期 |
|
|
8 |
ordinary_users |
int |
10 |
0 |
Y |
N |
0 |
普通用户 |
|
9 |
user_name |
varchar |
64 |
0 |
Y |
N |
用户姓名 |
|
|
10 |
service_time |
int |
10 |
0 |
Y |
N |
0 |
服务时间 |
|
11 |
service_location |
varchar |
64 |
0 |
Y |
N |
服务地点 |
|
|
12 |
service_amount |
varchar |
64 |
0 |
Y |
N |
服务金额 |
|
|
13 |
housekeeping_personnel |
int |
10 |
0 |
Y |
N |
0 |
家政人员 |
|
14 |
housekeeping_name |
varchar |
64 |
0 |
Y |
N |
家政姓名 |
|
|
15 |
housekeeping_information |
varchar |
255 |
0 |
Y |
N |
家政资料 |
|
|
16 |
examine_state |
varchar |
16 |
0 |
N |
N |
未审核 |
审核状态 |
|
17 |
examine_reply |
varchar |
16 |
0 |
Y |
N |
审核回复 |
|
|
18 |
recommend |
int |
10 |
0 |
N |
N |
0 |
智能推荐 |
|
19 |
create_time |
datetime |
19 |
0 |
N |
N |
CURRENT_TIMESTAMP |
创建时间 |
|
20 |
update_time |
timestamp |
19 |
0 |
N |
N |
CURRENT_TIMESTAMP |
更新时间 |
|
编号 |
名称 |
数据类型 |
长度 |
小数位 |
允许空值 |
主键 |
默认值 |
说明 |
|
1 |
auth_id |
int |
10 |
0 |
N |
Y |
授权ID: |
|
|
2 |
user_group |
varchar |
64 |
0 |
Y |
N |
用户组: |
|
|
3 |
mod_name |
varchar |
64 |
0 |
Y |
N |
模块名: |
|
|
4 |
table_name |
varchar |
64 |
0 |
Y |
N |
表名: |
|
|
5 |
page_title |
varchar |
255 |
0 |
Y |
N |
页面标题: |
|
|
6 |
path |
varchar |
255 |
0 |
Y |
N |
路由路径: |
|
|
7 |
position |
varchar |
32 |
0 |
Y |
N |
位置: |
|
|
8 |
mode |
varchar |
32 |
0 |
N |
N |
_blank |
跳转方式: |
|
9 |
add |
tinyint |
3 |
0 |
N |
N |
1 |
是否可增加: |
|
10 |
del |
tinyint |
3 |
0 |
N |
N |
1 |
是否可删除: |
|
11 |
set |
tinyint |
3 |
0 |
N |
N |
1 |
是否可修改: |
|
12 |
get |
tinyint |
3 |
0 |
N |
N |
1 |
是否可查看: |
|
13 |
field_add |
text |
65535 |
0 |
Y |
N |
添加字段: |
|
|
14 |
field_set |
text |
65535 |
0 |
Y |
N |
修改字段: |
|
|
15 |
field_get |
text |
65535 |
0 |
Y |
N |
查询字段: |
|
|
16 |
table_nav_name |
varchar |
500 |
0 |
Y |
N |
跨表导航名称: |
|
|
17 |
table_nav |
varchar |
500 |
0 |
Y |
N |
跨表导航: |
|
|
18 |
option |
text |
65535 |
0 |
Y |
N |
配置: |
|
|
19 |
create_time |
timestamp |
19 |
0 |
N |
N |
CURRENT_TIMESTAMP |
创建时间: |
|
20 |
update_time |
timestamp |
19 |
0 |
N |
N |
CURRENT_TIMESTAMP |
更新时间: |
|
编号 |
名称 |
数据类型 |
长度 |
小数位 |
允许空值 |
主键 |
默认值 |
说明 |
|
1 |
cancellation_of_order_id |
int |
10 |
0 |
N |
Y |
取消订单ID |
|
|
2 |
order_number |
varchar |
64 |
0 |
N |
N |
订单号 |
|
|
3 |
service_type |
varchar |
64 |
0 |
Y |
N |
服务类型 |
|
|
4 |
payment_standards |
varchar |
64 |
0 |
Y |
N |
付费标准 |
|
|
5 |
fee_price |
int |
10 |
0 |
Y |
N |
0 |
收费价格 |
|
6 |
order_date |
date |
10 |
0 |
Y |
N |
下单日期 |
|
|
7 |
service_date |
date |
10 |
0 |
Y |
N |
服务日期 |
|
|
8 |
ordinary_users |
int |
10 |
0 |
Y |
N |
0 |
普通用户 |
|
9 |
user_name |
varchar |
64 |
0 |
Y |
N |
用户姓名 |
|
|
10 |
service_time |
int |
10 |
0 |
Y |
N |
0 |
服务时间 |
|
11 |
service_location |
varchar |
64 |
0 |
Y |
N |
服务地点 |
|
|
12 |
service_amount |
varchar |
64 |
0 |
Y |
N |
服务金额 |
|
|
13 |
housekeeping_personnel |
int |
10 |
0 |
Y |
N |
0 |
家政人员 |
|
14 |
housekeeping_name |
varchar |
64 |
0 |
Y |
N |
家政姓名 |
|
|
15 |
service_notes |
text |
65535 |
0 |
Y |
N |
服务备注 |
|
|
16 |
reason_for_cancellation |
text |
65535 |
0 |
Y |
N |
取消原因 |
|
|
17 |
examine_state |
varchar |
16 |
0 |
N |
N |
未审核 |
审核状态 |
|
18 |
examine_reply |
varchar |
16 |
0 |
Y |
N |
审核回复 |
|
|
19 |
recommend |
int |
10 |
0 |
N |
N |
0 |
智能推荐 |
|
20 |
create_time |
datetime |
19 |
0 |
N |
N |
CURRENT_TIMESTAMP |
创建时间 |
|
21 |
update_time |
timestamp |
19 |
0 |
N |
N |
CURRENT_TIMESTAMP |
更新时间 |
|
编号 |
名称 |
数据类型 |
长度 |
小数位 |
允许空值 |
主键 |
默认值 |
说明 |
|
1 |
comment_id |
int |
10 |
0 |
N |
Y |
评论ID: |
|
|
2 |
user_id |
int |
10 |
0 |
N |
N |
0 |
评论人ID: |
|
3 |
reply_to_id |
int |
10 |
0 |
N |
N |
0 |
回复评论ID:空为0 |
|
4 |
content |
longtext |
2147483647 |
0 |
Y |
N |
内容: |
|
|
5 |
nickname |
varchar |
255 |
0 |
Y |
N |
昵称: |
|
|
6 |
avatar |
varchar |
255 |
0 |
Y |
N |
头像地址:[0,255] |
|
|
7 |
create_time |
timestamp |
19 |
0 |
N |
N |
CURRENT_TIMESTAMP |
创建时间: |
|
8 |
update_time |
timestamp |
19 |
0 |
N |
N |
CURRENT_TIMESTAMP |
更新时间: |
|
9 |
source_table |
varchar |
255 |
0 |
Y |
N |
来源表: |
|
|
10 |
source_field |
varchar |
255 |
0 |
Y |
N |
来源字段: |
|
|
11 |
source_id |
int |
10 |
0 |
N |
N |
0 |
来源ID: |
|
编号 |
名称 |
数据类型 |
长度 |
小数位 |
允许空值 |
主键 |
默认值 |
说明 |
|
1 |
complete_order_id |
int |
10 |
0 |
N |
Y |
完成订单ID |
|
|
2 |
order_number |
varchar |
64 |
0 |
N |
N |
订单号 |
|
|
3 |
service_type |
varchar |
64 |
0 |
Y |
N |
服务类型 |
|
|
4 |
payment_standards |
varchar |
64 |
0 |
Y |
N |
付费标准 |
|
|
5 |
fee_price |
int |
10 |
0 |
Y |
N |
0 |
收费价格 |
|
6 |
order_date |
date |
10 |
0 |
Y |
N |
下单日期 |
|
|
7 |
service_date |
date |
10 |
0 |
Y |
N |
服务日期 |
|
|
8 |
ordinary_users |
int |
10 |
0 |
Y |
N |
0 |
普通用户 |
|
9 |
user_name |
varchar |
64 |
0 |
Y |
N |
用户姓名 |
|
|
10 |
service_time |
int |
10 |
0 |
Y |
N |
0 |
服务时间 |
|
11 |
service_location |
varchar |
64 |
0 |
Y |
N |
服务地点 |
|
|
12 |
service_amount |
varchar |
64 |
0 |
Y |
N |
服务金额 |
|
|
13 |
housekeeping_personnel |
int |
10 |
0 |
Y |
N |
0 |
家政人员 |
|
14 |
housekeeping_name |
varchar |
64 |
0 |
Y |
N |
家政姓名 |
|
|
15 |
service_notes |
text |
65535 |
0 |
Y |
N |
服务备注 |
|
|
16 |
complete_content |
text |
65535 |
0 |
Y |
N |
完成内容 |
|
|
17 |
examine_state |
varchar |
16 |
0 |
N |
N |
未审核 |
审核状态 |
|
18 |
examine_reply |
varchar |
16 |
0 |
Y |
N |
审核回复 |
|
|
19 |
pay_state |
varchar |
16 |
0 |
N |
N |
未支付 |
支付状态 |
|
20 |
pay_type |
varchar |
16 |
0 |
Y |
N |
支付类型: 微信、支付宝、网银 |
|
|
21 |
recommend |
int |
10 |
0 |
N |
N |
0 |
智能推荐 |
|
22 |
create_time |
datetime |
19 |
0 |
N |
N |
CURRENT_TIMESTAMP |
创建时间 |
|
23 |
update_time |
timestamp |
19 |
0 |
N |
N |
CURRENT_TIMESTAMP |
更新时间 |
|
编号 |
名称 |
数据类型 |
长度 |
小数位 |
允许空值 |
主键 |
默认值 |
说明 |
|
1 |
confirm_appointment_id |
int |
10 |
0 |
N |
Y |
确认预约ID |
|
|
2 |
order_number |
varchar |
64 |
0 |
N |
N |
订单号 |
|
|
3 |
service_type |
varchar |
64 |
0 |
Y |
N |
服务类型 |
|
|
4 |
payment_standards |
varchar |
64 |
0 |
Y |
N |
付费标准 |
|
|
5 |
fee_price |
int |
10 |
0 |
Y |
N |
0 |
收费价格 |
|
6 |
order_date |
date |
10 |
0 |
Y |
N |
下单日期 |
|
|
7 |
service_date |
date |
10 |
0 |
Y |
N |
服务日期 |
|
|
8 |
ordinary_users |
int |
10 |
0 |
Y |
N |
0 |
普通用户 |
|
9 |
user_name |
varchar |
64 |
0 |
Y |
N |
用户姓名 |
|
|
10 |
service_time |
int |
10 |
0 |
Y |
N |
0 |
服务时间 |
|
11 |
service_location |
varchar |
64 |
0 |
Y |
N |
服务地点 |
|
|
12 |
service_amount |
varchar |
64 |
0 |
Y |
N |
服务金额 |
|
|
13 |
housekeeping_personnel |
int |
10 |
0 |
Y |
N |
0 |
家政人员 |
|
14 |
housekeeping_name |
varchar |
64 |
0 |
Y |
N |
家政姓名 |
|
|
15 |
service_notes |
text |
65535 |
0 |
Y |
N |
服务备注 |
|
|
16 |
recommend |
int |
10 |
0 |
N |
N |
0 |
智能推荐 |
|
17 |
create_time |
datetime |
19 |
0 |
N |
N |
CURRENT_TIMESTAMP |
创建时间 |
|
18 |
update_time |
timestamp |
19 |
0 |
N |
N |
CURRENT_TIMESTAMP |
更新时间 |
|
编号 |
名称 |
数据类型 |
长度 |
小数位 |
允许空值 |
主键 |
默认值 |
说明 |
|
1 |
hits_id |
int |
10 |
0 |
N |
Y |
点赞ID: |
|
|
2 |
user_id |
int |
10 |
0 |
N |
N |
0 |
点赞人: |
|
3 |
create_time |
timestamp |
19 |
0 |
N |
N |
CURRENT_TIMESTAMP |
创建时间: |
|
4 |
update_time |
timestamp |
19 |
0 |
N |
N |
CURRENT_TIMESTAMP |
更新时间: |
|
5 |
source_table |
varchar |
255 |
0 |
Y |
N |
来源表: |
|
|
6 |
source_field |
varchar |
255 |
0 |
Y |
N |
来源字段: |
|
|
7 |
source_id |
int |
10 |
0 |
N |
N |
0 |
来源ID: |
表housekeeping_personnel (家政人员)
|
编号 |
名称 |
数据类型 |
长度 |
小数位 |
允许空值 |
主键 |
默认值 |
说明 |
|
1 |
housekeeping_personnel_id |
int |
10 |
0 |
N |
Y |
家政人员ID |
|
|
2 |
housekeeping_name |
varchar |
64 |
0 |
Y |
N |
家政姓名 |
|
|
3 |
domestic_gender |
varchar |
64 |
0 |
Y |
N |
家政性别 |
|
|
4 |
examine_state |
varchar |
16 |
0 |
N |
N |
已通过 |
审核状态 |
|
5 |
recommend |
int |
10 |
0 |
N |
N |
0 |
智能推荐 |
|
6 |
user_id |
int |
10 |
0 |
N |
N |
0 |
用户ID |
|
7 |
create_time |
datetime |
19 |
0 |
N |
N |
CURRENT_TIMESTAMP |
创建时间 |
|
8 |
update_time |
timestamp |
19 |
0 |
N |
N |
CURRENT_TIMESTAMP |
更新时间 |
|
编号 |
名称 |
数据类型 |
长度 |
小数位 |
允许空值 |
主键 |
默认值 |
说明 |
|
1 |
notice_id |
mediumint |
8 |
0 |
N |
Y |
公告id: |
|
|
2 |
title |
varchar |
125 |
0 |
N |
N |
标题: |
|
|
3 |
content |
longtext |
2147483647 |
0 |
Y |
N |
正文: |
|
|
4 |
create_time |
timestamp |
19 |
0 |
N |
N |
CURRENT_TIMESTAMP |
创建时间: |
|
5 |
update_time |
timestamp |
19 |
0 |
N |
N |
CURRENT_TIMESTAMP |
更新时间: |
|
编号 |
名称 |
数据类型 |
长度 |
小数位 |
允许空值 |
主键 |
默认值 |
说明 |
|
1 |
ordinary_users_id |
int |
10 |
0 |
N |
Y |
普通用户ID |
|
|
2 |
user_name |
varchar |
64 |
0 |
Y |
N |
用户姓名 |
|
|
3 |
user_gender |
varchar |
64 |
0 |
Y |
N |
用户性别 |
|
|
4 |
examine_state |
varchar |
16 |
0 |
N |
N |
已通过 |
审核状态 |
|
5 |
recommend |
int |
10 |
0 |
N |
N |
0 |
智能推荐 |
|
6 |
user_id |
int |
10 |
0 |
N |
N |
0 |
用户ID |
|
7 |
create_time |
datetime |
19 |
0 |
N |
N |
CURRENT_TIMESTAMP |
创建时间 |
|
8 |
update_time |
timestamp |
19 |
0 |
N |
N |
CURRENT_TIMESTAMP |
更新时间 |
|
编号 |
名称 |
数据类型 |
长度 |
小数位 |
允许空值 |
主键 |
默认值 |
说明 |
|
1 |
praise_id |
int |
10 |
0 |
N |
Y |
点赞ID: |
|
|
2 |
user_id |
int |
10 |
0 |
N |
N |
0 |
点赞人: |
|
3 |
create_time |
timestamp |
19 |
0 |
N |
N |
CURRENT_TIMESTAMP |
创建时间: |
|
4 |
update_time |
timestamp |
19 |
0 |
N |
N |
CURRENT_TIMESTAMP |
更新时间: |
|
5 |
source_table |
varchar |
255 |
0 |
Y |
N |
来源表: |
|
|
6 |
source_field |
varchar |
255 |
0 |
Y |
N |
来源字段: |
|
|
7 |
source_id |
int |
10 |
0 |
N |
N |
0 |
来源ID: |
|
8 |
status |
bit |
1 |
0 |
N |
N |
1 |
点赞状态:1为点赞,0已取消 |
|
编号 |
名称 |
数据类型 |
长度 |
小数位 |
允许空值 |
主键 |
默认值 |
说明 |
|
1 |
service_type_id |
int |
10 |
0 |
N |
Y |
服务类型ID |
|
|
2 |
service_type |
varchar |
64 |
0 |
Y |
N |
服务类型 |
|
|
3 |
recommend |
int |
10 |
0 |
N |
N |
0 |
智能推荐 |
|
4 |
create_time |
datetime |
19 |
0 |
N |
N |
CURRENT_TIMESTAMP |
创建时间 |
|
5 |
update_time |
timestamp |
19 |
0 |
N |
N |
CURRENT_TIMESTAMP |
更新时间 |
|
编号 |
名称 |
数据类型 |
长度 |
小数位 |
允许空值 |
主键 |
默认值 |
说明 |
|
1 |
slides_id |
int |
10 |
0 |
N |
Y |
轮播图ID: |
|
|
2 |
title |
varchar |
64 |
0 |
Y |
N |
标题: |
|
|
3 |
content |
varchar |
255 |
0 |
Y |
N |
内容: |
|
|
4 |
url |
varchar |
255 |
0 |
Y |
N |
链接: |
|
|
5 |
img |
varchar |
255 |
0 |
Y |
N |
轮播图: |
|
|
6 |
hits |
int |
10 |
0 |
N |
N |
0 |
点击量: |
|
7 |
create_time |
timestamp |
19 |
0 |
N |
N |
CURRENT_TIMESTAMP |
创建时间: |
|
8 |
update_time |
timestamp |
19 |
0 |
N |
N |
CURRENT_TIMESTAMP |
更新时间: |
|
编号 |
名称 |
数据类型 |
长度 |
小数位 |
允许空值 |
主键 |
默认值 |
说明 |
|
1 |
upload_id |
int |
10 |
0 |
N |
Y |
上传ID |
|
|
2 |
name |
varchar |
64 |
0 |
Y |
N |
文件名 |
|
|
3 |
path |
varchar |
255 |
0 |
Y |
N |
访问路径 |
|
|
4 |
file |
varchar |
255 |
0 |
Y |
N |
文件路径 |
|
|
5 |
display |
varchar |
255 |
0 |
Y |
N |
显示顺序 |
|
|
6 |
father_id |
int |
10 |
0 |
Y |
N |
0 |
父级ID |
|
7 |
dir |
varchar |
255 |
0 |
Y |
N |
文件夹 |
|
|
8 |
type |
varchar |
32 |
0 |
Y |
N |
文件类型 |
|
编号 |
名称 |
数据类型 |
长度 |
小数位 |
允许空值 |
主键 |
默认值 |
说明 |
|
1 |
user_id |
mediumint |
8 |
0 |
N |
Y |
用户ID:[0,8388607]用户获取其他与用户相关的数据 |
|
|
2 |
state |
smallint |
5 |
0 |
N |
N |
1 |
账户状态:[0,10](1可用|2异常|3已冻结|4已注销) |
|
3 |
user_group |
varchar |
32 |
0 |
Y |
N |
所在用户组:[0,32767]决定用户身份和权限 |
|
|
4 |
login_time |
timestamp |
19 |
0 |
N |
N |
CURRENT_TIMESTAMP |
上次登录时间: |
|
5 |
phone |
varchar |
11 |
0 |
Y |
N |
手机号码:[0,11]用户的手机号码,用于找回密码时或登录时 |
|
|
6 |
phone_state |
smallint |
5 |
0 |
N |
N |
0 |
手机认证:[0,1](0未认证|1审核中|2已认证) |
|
7 |
username |
varchar |
16 |
0 |
N |
N |
用户名:[0,16]用户登录时所用的账户名称 |
|
|
8 |
nickname |
varchar |
16 |
0 |
Y |
N |
昵称:[0,16] |
|
|
9 |
password |
varchar |
64 |
0 |
N |
N |
密码:[0,32]用户登录所需的密码,由6-16位数字或英文组成 |
|
|
10 |
|
varchar |
64 |
0 |
Y |
N |
邮箱:[0,64]用户的邮箱,用于找回密码时或登录时 |
|
|
11 |
email_state |
smallint |
5 |
0 |
N |
N |
0 |
邮箱认证:[0,1](0未认证|1审核中|2已认证) |
|
12 |
avatar |
varchar |
255 |
0 |
Y |
N |
头像地址:[0,255] |
|
|
13 |
create_time |
timestamp |
19 |
0 |
N |
N |
CURRENT_TIMESTAMP |
创建时间: |
|
编号 |
名称 |
数据类型 |
长度 |
小数位 |
允许空值 |
主键 |
默认值 |
说明 |
|
1 |
group_id |
mediumint |
8 |
0 |
N |
Y |
用户组ID:[0,8388607] |
|
|
2 |
display |
smallint |
5 |
0 |
N |
N |
100 |
显示顺序:[0,1000] |
|
3 |
name |
varchar |
16 |
0 |
N |
N |
名称:[0,16] |
|
|
4 |
description |
varchar |
255 |
0 |
Y |
N |
描述:[0,255]描述该用户组的特点或权限范围 |
|
|
5 |
source_table |
varchar |
255 |
0 |
Y |
N |
来源表: |
|
|
6 |
source_field |
varchar |
255 |
0 |
Y |
N |
来源字段: |
|
|
7 |
source_id |
int |
10 |
0 |
N |
N |
0 |
来源ID: |
|
8 |
register |
smallint |
5 |
0 |
Y |
N |
0 |
注册位置: |
|
9 |
create_time |
timestamp |
19 |
0 |
N |
N |
CURRENT_TIMESTAMP |
创建时间: |
|
10 |
update_time |
timestamp |
19 |
0 |
N |
N |
CURRENT_TIMESTAMP |
更新时间: |
第5章 系统实现
5.1用户功能模块
用户进入系统首页可以查看首页、个人资料(个人信息、修改密码)、预约中心、预约订单、确认预约、取消预约、完成订单等内容,如图5-1所示。

图5-1用户首页界面图
用户注册,在用户注册页面通过填写用户账号、用户姓名、密码、年龄、联系电话、电子邮箱等信息完成用户注册,如图5-2所示。

图5-2用户注册界面图
预约中心,在预约中心页面可以编辑订单号、服务类型、服务封面、收费标准、收费价格、服务时间、普通用户、用户姓名等内容,并进行添加、删除、修改等操作,如图5-3所示。

图5-3预约中心界面图
预约订单,在预约订单页面可以查看订单号、服务类型、服务封面、收费标准、收费价格、服务时间、普通用户、用户姓名等内容,并进行确认预约、添加、删除、修改等操作,如图5-4所示。

图5-4预约订单界面图
5.2管理员功能模块
管理员登录,通过填写注册时输入的用户名、密码、角色、验证码进行登录,如图5-5所示。

图5-5管理员登录界面图
管理员登录进入家政服务平台管理系统可以查看管理员:个人资料(个人信息、修改密码)、公共管理(轮播图、系统公告)、用户管理(管理员、普通用户、家政人员)、预约中心、服务类型、预约订单、确认预约、取消订单、完成订单等信息,如图5-6所示。

图5-6管理员功能界面图
轮播图管理,在轮播图管理页面中可以查看索引、轮播图、标题等信息,并可根据需要进行修改或删除等操作,如图5-7所示。

图5-7轮播图管理界面图
服务类型管理,在服务类型页面中可以查看索引、服务类型等信息,并可根据需要进行添加、修改或删除等操作,如图5-8所示。

图5-8服务类型管理界面图
服务评价管理,在服务评价管理页面中可以查看索引、服务类型、用户名、姓名、手机号码、服务名称、服务类型、预约日期、服务评价等信息,并可根据需要进行查看修改或删除等操作,如图5-9所示。

图5-9服务评价管理界面图
完成订单管理,在完成订单管理页面中可以查看订单号、服务类型、收费标准、收费价格、下单日期、服务日期等信息,并可根据需要进行查看添加、修改或删除等操作,如图5-10所示。

图5-10完成订单管理界面图
用户管理,在用户管理页面中可以查看索引、用户账号、用户姓名、密码、性别、年龄、联系电话、电子邮箱等信息,并可根据需要进行修改或删除等操作,如图5-11所示。

图5-11用户管理界面图
5.3家政人员功能模块
家政人员登录进入家政服务平台管理系统可以查看后台个人资料(个人信息、修改密码)、预约订单、确定预约、取消订单、完成订单等内容。如图5-12所示。

图5-12家政人员功能界面图
确认预约管理,在确认预约管理页面中可以查看索引、订单号、服务类型、收费标准、收费价格、下单日期、服务日期等信息,并进行完成订单、取消订单相对应操作,如图5-13所示。

图5-13确认预约管理界面图
第6章 软件测试
测试存在于软件开发进程中的最后一个阶段,它可以保证一个软件的开发质量是否符合设计者的初衷,也为程序的正式上线做了最后一道质量检测的工序。软件测试主要是控制各种条件、包括软件输出方式,使用模式和运行环境等,来评估一个系统或应用是否符合设计标准。在软件测试过程中,我们一般刻意的去制造错误和极端条件,不能仅依照正常模式允许,而是多去尝试那些意外的情况。
6.1软件测试的重要性
只有在运行和维护阶段之前经历大量的测试的软件,才能说明它的质量是经得起检验的。最近计算机业界也都一致认为,测试应该存在于软件设计的每个阶段,因为越早发现错误,修复起来就越容易。
实际上,对于一个软件应用,错误是必然存在的,无论使用何种技术或手段,都不可能绝对的排除软件漏洞。测试是随着软件开发一同诞生的,两者是共同发展进步的。实际上,测试可以大幅度的降低维护的成本,如果一个漏洞在开发的早期就被发现,那么修复它的成本远比上线后再修复的成本要低得多。
6.2测试实例的研究与选择
测试有白盒测试和黑盒测试两种方式。
其中,白盒测试是将软件看成一个透明的白盒子,按照程序的内部控制结构和处理技术逻辑来选定测试用例、软件系统测试的逻辑路径及过程需要进行管理测试,又称玻璃盒测试。因此白盒测试需要选择足够多的测试用例,覆盖尽可能多的代码来发现程序中的错误。
黑盒测试,也称为功能测试。它将需软件看作一个黑盒,像一个普通用户一样来模拟软件的使用流程。黑盒测试通过大量的输入边界值或错误数据,来检查是否可产生正确的输出。
本系统测试 主要选择黑盒测试,少量采用白盒测试。通过测试达到以下测试目的:
1.检查各大功能模块的运行,确保其能够正确运行,并检查各页面的完整性,保证页面完整。
2.检查各个接口是否可以正确地输入和输出,保证数据流通稳定可行。
3.检查数据结构,保证其和外部接口没有访问错误,访问顺利。
4.检查原计划的性能需求有没有完成,运行流畅。
本系统的测试用例(部分):
|
登录部分测试用例 |
|||||
|
编号 |
对象 |
项目 |
操作 |
预期结果 |
结果 |
|
1 |
登录 |
登录提示 |
使用正确的账号密码登录 |
成功登录 |
预期结果 |
|
2 |
登录提示 |
使用正确的账号但错误的密码登录 |
提示密码错误 |
预期结果 |
|
|
3 |
登录提示 |
使用错误的账号登录 |
提示不存在账户 |
预期结果 |
|
|
4 |
登录提示 |
不输入账号,点击登录 |
提示输入账号 |
预期结果 |
|
|
5 |
登录提示 |
输入账号但不输入密码点击登录 |
提示输入密码 |
预期结果 |
|
|
6 |
登录入口 |
已登录账号,查看登录入口 |
不显示登录入口 |
预期结果 |
|
6.3测试环境与测试条件
处理器:Inter Core I7-4710MQ四核处理器
内存:4GB
硬盘:1T
数据库:MySQL
6.4系统运行情况
全部测试用例都已通过(包括但不限于以上测试用例),且不存在漏洞,实现了论文开始时所作要求。本系统运行稳定,使用流畅,可以满足用户 需求。
6.5系统评价
6.5.1系统功能评价
试运行后进行系统评估,可以认为该系统达到预定的目标要求,可以满足用户的需求,也满足了系统开发前所作目标。
6.5.2系统技术评价
系统在经过大量重复测试后运行十分稳定,安全实用,功能模块已经达到预定目标所需。
6.5.3系统经济评价
在规定的时间内实现系统的大部分功能,且满足要求,节省开发成本,有助于提高科学管理水平,符合本人经济情况。
第7章 总结
2023年的今天,计算机技术已经相当成熟。它的发展推动了许多行业改头换面,计算机的出现使人类社会有了进一步降低人力物力和资源的方法,提高了人类社会的生产力,转变了社会生产方式。目前家政都在积极备战,发展计算机和互联网,结合自身优势进军互联网行业成为各大企业的重点项目。
本文利用springboot和MySQL数据库技术,通过分析现实家政业务流程的基础上,并完成了家政服务平台管理系统。经调试结果显示,本系统基本可以满足一个家政服务平台管理系统的业务需要。系统界面简洁而有美感, 易操作,做出了自己的特色,然而因为时间仓促再加上缺乏系统开发经验和仅依靠少数问卷调查方式,因此本系统还存在不少缺陷、不足,比如:
1. 数据输入的格式并没有全部检验,所以很难保证数据的准确,可能有一些不符合规则的数据也可以通过检验。
2. 系统功能还不够完善,无法提供丰富多彩的在线功能,只能实现家政分类管理、商品分类管理、家政信息管理、家政商品管理、用户管理、系统管理、订单管理等一系列功能。
本系统还存在一些漏洞没有解决,在现实应用情境中很难保证完全不出错,但相信通过再次完善,可以调试出真正符合实际的家政服务平台管理系统。
参考文献
[1]王志亮,纪松波.基于SpringBoot的Web前端与数据库的接口设计[J].工业控制计算机,2023,36(03):51-53.
[2]陈锴迪,欧阳李青,马玉璘,张海波,徐玮,徐昕.基于SpringBoot的运载火箭信息交互指挥平台[J].计算机测量与控制,2023,31(03):247-254.DOI:10.16526/j.cnki.11-4762/tp.2023.03.036.
[3]李志远,姚明菊,魏强.基于SpringBoot+PF4J+Shiro的发票管理系统设计与实现[J].电脑编程技巧与维护,2023(03):66-69.DOI:10.16184/j.cnki.comprg.2023.03.034.
[4]黄安妮,符嘉成,潘俊冰,冯淞耀,陈柏龄.基于SpringBoot的云主机资源采集与可视化系统设计[J].电脑编程技巧与维护,2023(03):94-96+103.DOI:10.16184/j.cnki.comprg.2023.03.022.
[5]王以伍,舒晖.基于SpringBoot+Vue前后端分离的高校实验室预约管理系统的设计与实现[J].现代计算机,2023,29(01):114-117.
[6]郭建卫.基于SpringBoot+Mybatis+Vue的学生德育量化考核系统设计与实现[J].现代信息科技,2023,7(01):18-22.DOI:10.19850/j.cnki.2096-4706.2023.01.004.
[7]银莉,杜啸楠.基于SpringBoot和Vue的社区服务平台设计与实现[J].电子技术,2022,51(12):182-183.
[8]Yu Yang. Design and Implementation of Student Information Management System Based on Springboot[J]. Advances in Computer, Signals and Systems,2022,6(6).
[9]. Thailand's Largest Home Service Platform Renews Services and Expands Across Southeast Asia[J]. M2 Presswire,2022.
[10]晋诗宁.移动互联网家政服务平台适老体验设计策略[J].福建工程学院学报,2021,19(06):595-599.
[11]杨楠.互联网平台下家政服务发展的思考[J].现代营销(经营版),2021(08):132-133.DOI:10.19921/j.cnki.1009-2994.2021-08-0132-064.
[12]孙紫豪,闵娟娟,李南.基于Web的家政服务平台的设计与实现[J].电脑知识与技术,2021,17(20):74-77.DOI:10.14004/j.cnki.ckt.2021.1975.
[13]Fuyuan Cheng. Talent Recruitment Management System for Small and Micro Enterprises Based on Springboot Framework[J]. Advances in Educational Technology and Psychology,2021,5(2).
[14]Guanhong Chen,Jiangming Xu. Design and implementation of efficient Learning platform based on SpringBoot Framework[J]. Journal of Electronics and Information Science,2020,6(1).
[15]Jian Chen,Chen Jian,Pan Hailan. Design of Man Hour Management Information System on SpringBoot Framework[J]. Journal of Physics: Conference Series,2020,1646(1).
[16]刘艺溥. 基于人脸识别的家政服务平台设计与实现[D].北京交通大学,2020.DOI:10.26944/d.cnki.gbfju.2020.001000.
[17]黎娄.基于诚信体制的个性化家政服务平台[J].南方论刊,2020(07):30-32.
[18]万千山. 家政服务平台设计与实现[D].山东科技大学,2020.DOI:10.27275/d.cnki.gsdku.2020.000415.
[19]孙学致,王丽颖.我国家政服务业规范化发展问题研究[J].经济纵横,2020(05):115-120.DOI:10.16528/j.cnki.22-1054/f.202005115.
[20]Ji K,Chen X,Qin A, et al. Design and Implementation of Teaching Quality Evaluation System Based on SpringBoot[C]//西南石油大学(Southwest Petroleum University).第七届计算与信息科学国际学术会议论文集.第七届计算与信息科学国际学术会议论文集,2019:444-452.
大学生活在这个时候即将划上一个句号,但是对于我的人生道路来说,这仅仅是一个逗号,我将面对的是又一次征程的开始。
回忆过去,许许多多的事情浮现在脑海:刚上大学时欢乐心情和兴奋的场景还历历在目。一切都是那么新鲜,那么富有吸引力。有快乐也有艰辛,有收获也有失落。衷心感谢信息学院所有支持帮助过我的老师,谢谢你们多年来的关心和爱护。同窗的友情同样难忘,你们与我共同走过了人生中不平凡的道路,给我留下了值得珍藏的美好记忆。
最后,我要特别感谢指导家政服务平台管理系统论文设计的老师。本论文是在他的悉心指导和热情帮助下完成的,老师认真负责的工作态度,严谨的治学精神和精深的理论水平都使我受益匪浅。老师无论在理论上还是在实践中,都给予我很大的帮助,使我专业技能的应用水平得到很大提高,这对于我以后的工作和学习都有益处。值此论文完成之际,特别向老师表示衷心的感谢和崇高的敬意,谢谢他细心而又耐心地辅导,使得我得以顺利的完成毕业设计开发工作,同时也要感谢其他帮助过我的老师和同学,他们在我成长过程中给予了我很大的帮助,在此一并表示感谢。
由于本人水平有限,加上时间紧促,本文一定有不少缺点和不足,恳请各位老师给予帮助和指正。
免费领取项目源码,请关注❥点赞收藏并私信博主,谢谢
更多推荐



所有评论(0)