【最新原创毕设】基于SSM的公文管理系统+83118(免费领源码)可做计算机毕业设计JAVA、PHP、爬虫、APP、小程序、C#、C++、python、数据可视化、大数据、文案
系统的实现过程中,我们采用了Java Web开发技术,结合JSP、jQuery和Bootstrap等前端技术,构建了友好的用户界面。后端逻辑处理部分则利用SSM框架的优势,实现了公文管理的各项功能。
摘要
本文介绍了一个基于SSM(Spring、SpringMVC、MyBatis)框架设计和实现的公文管理系统。该系统旨在解决传统纸质公文管理中存在的效率低下、流程繁琐等问题,通过引入信息化手段,实现公文的电子化、自动化管理。
该系统利用Spring框架的灵活性和可扩展性,结合SpringMVC的MVC设计模式,以及MyBatis的数据库交互能力,构建了一个高效、稳定的公文管理平台。系统支持公文的起草、审批、接收、查看、查询和统计等功能,满足了企业日常公文管理的需求。
在系统设计过程中,我们充分考虑了公文管理的业务流程和用户需求,通过模块化设计,将系统划分为多个功能模块,提高了系统的可维护性和可扩展性。同时,我们采用了数据库技术,实现了公文信息的快速存储和检索,保证了数据的准确性和安全性。
系统的实现过程中,我们采用了Java Web开发技术,结合JSP、jQuery和Bootstrap等前端技术,构建了友好的用户界面。后端逻辑处理部分则利用SSM框架的优势,实现了公文管理的各项功能。
通过本系统的设计与实现,企业可以实现公文的电子化、自动化管理,提高公文处理的效率,降低管理成本。同时,系统还支持用户权限管理、日志记录等功能,保障了数据的安全性和系统的稳定性。
关键字:SSM框架、公文管理系统、设计与实现、Spring、SpringMVC、MyBatis、电子化、自动化、Java Web开发、数据库技术
Abstract
This paper describes a document management system designed and implemented based on the SSM (Spring, SpringMVC, MyBatis) framework. The system aims to solve the problems of low efficiency and cumbersome process in the traditional paper official document management, and realize the electronic and automatic management of official documents through the introduction of information means.
The system utilizes the flexibility and scalability of Spring framework, combined with the MVC design mode of SpringMVC and the database interaction capability of MyBatis to build an efficient and stable document management platform. The system supports the drafting, approval, receiving, viewing, inquiry and statistics of official documents, to meet the needs of daily document management of enterprises.
In the process of system design, we fully consider the business process and user needs of document management, and through the modular design, the system is divided into multiple functional modules, which improves the maintainability and scalability of the system. At the same time, we adopted the database technology to realize the rapid storage and retrieval of document information, and ensure the accuracy and security of the data.
During the implementation of the system, we adopted the Java Web development technology, combined with front-end technologies such as JSP, jQuery and Bootstrap, to build a friendly user interface. The back-end logic processing part uses the advantages of SSM framework to realize the various functions of document management.
Through the design and implementation of this system, enterprises can realize the electronic and automatic management of official documents, improve the efficiency of official document processing, and reduce the management cost. At the same time, the system also supports user rights management, logging and other functions, to ensure the security of the system.
Keywords: SSM framework, Document management system, design and implementation, Spring, SpringMVC, MyBatis, electronic, automation, Java Web development, database technology
1 绪论
1.1 选题背景与意义
随着信息技术的快速发展和普及,传统的纸质公文管理方式已经无法满足现代企业高效、便捷的管理需求。纸质公文管理存在诸多弊端,如信息传递不及时、文件存档困难、审批流程繁琐等,这些问题不仅影响了工作效率,还增加了管理成本。因此,开发一个基于SSM(Spring、SpringMVC、MyBatis)框架的公文管理系统,实现公文管理的电子化、自动化和规范化,已成为企业提高管理效率和降低成本的重要途径。
SSM框架作为一种成熟的Java Web开发框架,具有高度的灵活性和可扩展性,能够满足公文管理系统复杂的功能需求。同时,SSM框架还支持多种数据库,如MySQL等,保证了系统的稳定性和数据安全性。
选题意义:
提高工作效率:基于SSM的公文管理系统能够实现公文的快速起草、审批、接收与查看等操作,减少了纸质公文流转的时间和人力成本,提高了工作效率。
优化管理流程:系统支持多级审批流程,可以根据企业的实际需求进行灵活配置,实现了公文管理的规范化和标准化。同时,系统还提供了公文查询、统计等功能,方便管理人员对公文进行追溯和分析。
保障数据安全:系统采用数据库存储公文信息,支持数据备份和恢复功能,有效保障了数据的安全性。同时,系统还提供了用户权限管理功能,确保了公文信息的保密性和完整性。
提升企业形象:通过实现公文管理的电子化、自动化和规范化,企业可以展示其现代化管理水平和科技实力,提升企业的形象和竞争力。
综上所述,基于SSM的公文管理系统的设计与实现具有重要的现实意义和实用价值,能够为企业带来显著的经济效益和社会效益。
1.2国内外研究现状
在国内,随着电子化办公的普及和发展,越来越多的企业和机关开始采用基于SSM的公文管理系统来提高办公效率和管理水平。这种系统能够满足企业日常公文管理的需求,如公文的起草、审批、接收、查看、查询和统计等。同时,系统还支持用户权限管理、日志记录等功能,保障了数据的安全性和系统的稳定性。国内的研究主要集中在如何根据实际需求设计和实现高效的公文管理系统,并探讨如何通过技术创新来优化系统的性能和用户体验。
国外研究现状:
在国外,基于SSM的公文管理系统也已经成为了一个热门的研究课题。国外的研究主要集中在如何设计和实现基于SSM的公文管理系统,并探讨系统设计、技术实现和实际应用中的问题。一些研究者还关注SSM框架与其他Java Web框架的比较,以探究它们在性能、功能等方面的差异。此外,国外的研究还涉及SSM框架的跨平台性、安全性和稳定性等方面,以探索如何更好地利用SSM框架来开发高性能、安全、可靠的Web应用程序。
总的来说,基于SSM的公文管理系统的设计与实现在国内外都受到了广泛关注和研究,随着技术的不断进步和创新,这种系统将会在未来得到更广泛的应用和发展。
1.3论文结构与章节安排
论文将分层次经行编排,除去论文摘要致谢文献参考部分,正文部分还会对系统需求做出分析,以及阐述大体的设计和实现的功能,最后罗列部分调测记录,论文主要架构如下:
第一章:引言。第一章主要介绍了课题研究的背景和意义,系统开发的国内外研究现状和本文的研究内容与主要工作。
第二章:系统需求分析。主要从系统的用户、功能等方面进行需求分析。
第三章:系统设计。主要对系统框架、系统功能模块、数据库进行功能设计。
第四章:系统实现。主要介绍了系统框架搭建、系统界面的实现。
第五章:系统测试。主要对系统的部分界面进行测试并对主要功能进行测试
2 系统分析
系统分析是开发一个项目的先决条件,通过系统分析可以很好的了解系统的主体用户的基本需求情况,同时这也是项目的开发的原因。进而对系统开发进行可行性分析,通常包括技术可行性、经济可行性等,可行性分析同时也是从项目整体角度进行的分析。然后就是对项目的具体需求进行分析,分析的手段一般都是通过用户的用例图来实现。接下来会进行详细的介绍。
2.1 可行性分析
2.1.1技术可行性
SSM(Spring、SpringMVC、MyBatis)框架作为当前主流的Java Web开发框架,具有成熟、稳定的技术基础和广泛的应用案例。Spring提供了强大的依赖注入和面向切面编程的能力,使得业务逻辑和数据的处理更加灵活和高效;SpringMVC作为MVC模式的实现,负责处理前后端的交互,使得请求的处理和响应的返回更加清晰和可控;MyBatis作为持久层框架,与数据库的操作紧密结合,提供了便捷的数据访问方式。因此,基于SSM框架的公文管理系统的设计与实现在技术上是完全可行的。
2.1.2经济可行性
公文管理系统作为信息化建设的重要组成部分,其投入与产出的比例相对较高。通过系统的应用,可以大大提高管理的工作效率,降低管理成本,减少人力物力的浪费。同时,系统的应用还可以为师生提供更加便捷、高效的服务,提升教学质量和管理水平。因此,从经济角度来看,基于SSM的公文管理系统的设计与实现也是可行的。
2.1.3社会可行性
随着教育信息化的发展,公文管理系统的应用已经成为一种趋势。系统的应用不仅可以提高公文管理的现代化水平,还可以为师生提供更加便捷、高效的服务,促进教育教学的改革与创新。同时,系统的应用还可以为管理层提供决策支持,帮助更好地规划和发展教育事业。因此,从社会角度来看,基于SSM的公文管理系统的设计与实现也是具有可行性的。
综上所述,基于SSM的公文管理系统的设计与实现在技术、经济和社会三个方面都具有可行性。通过该系统的应用,可以推动公文管理的信息化、现代化和智能化发展,提高管理的效率和质量,为的教育教学和管理提供有力支持。
2.2 系统流程分析
2.2.1系统开发流程
基于SSM的公文管理系统开发时,首先进行需求分析,进而对系统进行总体的设计规划,设计系统功能模块,数据库的选择等,本系统的开发流程如图2-1所示。

图2-1系统开发流程图
2.2.2 用户登录流程
为了保证系统的安全性,要使用本系统对系统信息进行管理,必须先登陆到系统中。如图2-2所示。

图2-2 登录流程图
2.2.3 系统操作流程
用户打开并进入系统后,会先显示登录界面,输入正确的用户名和密码,系统自动检测信息,若信息无误,则用户会进入系统功能界面,进行操作,否则会提示错误无法登录,操作流程如图2-3所示。

图2-3 系统操作流程图
2.2.4 添加信息流程
管理员可以对公文信息、公文信息管理、课程信息等进行信息的添加,用户可以对自己权限内的信息进行添加,输入信息后,系统会自行验证输入的信息和数据,若信息正确,会将其添加到数据库内,若信息有误,则会提示重新输入信息,添加信息流程如图2-4所示。

2.2.5 修改信息流程
管理员可以对公文信息、公文信息管理、课程信息等进行的修改,用户可以对自己权限内的信息进行修改,首先进入修改信息界面,输入修改信息数据,系统进行数据的判断验证,修改信息合法则修改成功,信息更新至数据库,信息不合法则修改失败,重新输入。修改信息流程图如图2-5所示。

图2-5 修改信息流程图
2.2.6 删除信息流程
管理员可以对公文信息、公文信息管理、课程信息等进行信息的删除,对要删除的信息进行选中后,点击删除按钮,系统会询问是否确定,若点击确定,则系统会删除掉选中的信息,并在数据库内对信息进行删除,删除信息流程图如图2-6所示。

图2-6 删除信息流程图
2.3 系统功能分析
2.3.1 功能性分析
按照基于SSM的公文管理系统的角色,我划分为了工作人员模块、审核人员模块和管理员模块这三大部分。
1. 工作人员功能:
后台首页:工作人员可以通过后台首页快速了解系统状态。
学院信息管理:允许工作人员对系统中的学院信息进行管理
公文信息管理:工作人员可以在此模块中创建新的公文,填写公文的基本信息。
课程信息管理:允许工作人员添加、编辑、删除和查询课程的基本信息。
附件信息管理:允许工作人员上传、下载、删除和查看公文附件。
2. 审核人员功能:
后台首页:审核人员可以通过后台首页快速了解系统的最新动态,以及个人的待办任务,便于高效地进行工作管理。
学院信息管理:主要用于管理学校内部的各个学院信。
公文信息管理:审核人员可以通过该模块对公文进行起草、审核、批复、归档等操作。
虽然公文管理:允许审核人员添加、编辑、删除和查询课程的基本信息。
附件信息管理:审核人员上传、下载、删除和查看公文附件。
3. 管理员功能:
后台首页:可以通过后台首页快速了解系统状态,如用户活跃度、公文处理情况等。
系统用户管理:允许管理员创建、编辑、删除和查询系统用户
学院信息管理:管理员可以添加、编辑、删除和查询学院信息,确保系统数据的准确性和完整性。
公文类型管理:用于定义和管理系统中的公文类型。
公文信息管理:允许管理员创建、编辑、审核、发布和查询公文。
课程信息管理:允许管理员添加、编辑、删除和查询课程的基本信息。
附件信息管理:管理员可以上传、下载、删除和查看公文附件,确保附件文件的完整性和安全性。
以上是基于 SSM 的公文管理系统的功能需求分析,覆盖了工作人员、审核人员和管理员三个角色的功能设计与实现要求。
2.3.2 非功能性分析
基于SSM的公文管理系统的非功能性需求比如平台的安全性怎么样,可靠性怎么样,性能怎么样,可拓展性怎么样等。具体可以表示在如下2-1表格中:
表2-1基于SSM的公文管理系统非功能需求表
|
安全性 |
主要指基于SSM的公文管理系统数据库的安装,数据库的使用和密码的设定必须合乎规范。 |
|
可靠性 |
可靠性是指基于SSM的公文管理系统能够安装用户的指示进行操作,经过测试,可靠性90%以上。 |
|
性能 |
性能是影响基于SSM的公文管理系统占据市场的必要条件,所以性能最好要佳才好。 |
|
可扩展性 |
比如数据库预留多个属性,比如接口的使用等确保了系统的非功能性需求。 |
|
易用性 |
用户只要跟着基于SSM的公文管理系统的页面展示内容进行操作,就可以了。 |
|
可维护性 |
基于SSM的公文管理系统开发的可维护性是非常重要的,经过测试,可维护性没有问题 |
2.4 系统用例分析
通过2.3功能的分析,得出了系统的用例图:
工作人员角色用例如图2-7所示。

图2-7工作人员角色用例图
审核人员角色用例如图2-8所示。

图2-8审核人员角色用例图
管理员是维护整个基于SSM的公文管理系统中所有数据信息的。管理员角色用例如图2-9所示。

2.5本章小结
本章主要通过对基于SSM的公文管理系统的可行性分析、流程分析、功能需求分析、系统用例分析,确定整个系统要实现的功能。同时也为系统的代码实现和测试提供了标准。
3 系统总体设计
3.1 系统架构设计
本系统从架构上分为三层:表现层(UI)、业务逻辑层(BLL)以及数据层(DL)。

图3-1系统架构设计图
表现层(UI):又称UI层,主要完成本系统的UI交互功能,一个良好的UI可以打打提高用户的用户体验,增强用户使用本系统时的舒适度。UI的界面设计也要适应不同版本的公文管理系统以及不同尺寸的分辨率,以做到良好的兼容性。UI交互功能要求合理,用户进行交互操作时必须要得到与之相符的交互结果,这就要求表现层要与业务逻辑层进行良好的对接。
业务逻辑层(BLL):主要完成本系统的数据处理功能。用户从表现层传输过来的数据经过业务逻辑层进行处理交付给数据层,系统从数据层读取的数据经过业务逻辑层进行处理交付给表现层。
数据层(DL):由于本系统的数据是放在服务端的mysql数据库中,因此本属于服务层的部分可以直接整合在业务逻辑层中,所以数据层中只有数据库,其主要完成本系统的数据存储和管理功能。
3.2 系统功能模块设计
在上一章节中主要对系统的功能性需求和非功能性需求进行分析,并且根据需求分析了本系统中的用例。那么接下来就要开始对本系统的架构、主要功能和数据库开始进行设计。基于SSM的公文管理系统根据前面章节的需求分析得出,其总体设计模块图如图3-2所示。

图3-2系统功能模块图
3.3 数据库设计
数据库设计一般包括需求分析、概念模型设计、数据库表建立三大过程,其中需求分析前面章节已经阐述,概念模型设计有概念模型和逻辑结构设计两部分。
3.3.1 数据库概念结构设计
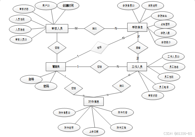
下面是整个基于SSM的公文管理系统中主要的数据库表总E-R实体关系图。

图3-3 基于SSM的公文管理系统总E-R关系图
3.3.2 数据库逻辑结构设计
通过上一小节中基于SSM的公文管理系统中总E-R关系图上得出一共需要创建很多个数据表。在此我主要罗列几个主要的数据库表结构设计。
|
编号 |
名称 |
数据类型 |
长度 |
小数位 |
允许空值 |
主键 |
默认值 |
说明 |
|
1 |
token_id |
int |
10 |
0 |
N |
Y |
临时访问牌ID |
|
|
2 |
token |
varchar |
64 |
0 |
Y |
N |
临时访问牌 |
|
|
3 |
info |
text |
65535 |
0 |
Y |
N |
||
|
4 |
maxage |
int |
10 |
0 |
N |
N |
2 |
最大寿命:默认2小时 |
|
5 |
create_time |
timestamp |
19 |
0 |
N |
N |
CURRENT_TIMESTAMP |
创建时间: |
|
6 |
update_time |
timestamp |
19 |
0 |
N |
N |
CURRENT_TIMESTAMP |
更新时间: |
|
7 |
user_id |
int |
10 |
0 |
N |
N |
0 |
用户编号: |
表attachment_information (附件信息)
|
编号 |
名称 |
数据类型 |
长度 |
小数位 |
允许空值 |
主键 |
默认值 |
说明 |
|
1 |
attachment_information_id |
int |
10 |
0 |
N |
Y |
附件信息ID |
|
|
2 |
attachment_name |
varchar |
64 |
0 |
Y |
N |
附件名称 |
|
|
3 |
upload_date |
date |
10 |
0 |
Y |
N |
上传日期 |
|
|
4 |
attachment_document |
varchar |
255 |
0 |
Y |
N |
附件文档 |
|
|
5 |
attachment_content |
text |
65535 |
0 |
Y |
N |
附件内容 |
|
|
6 |
create_time |
datetime |
19 |
0 |
N |
N |
CURRENT_TIMESTAMP |
创建时间 |
|
7 |
update_time |
timestamp |
19 |
0 |
N |
N |
CURRENT_TIMESTAMP |
更新时间 |
|
编号 |
名称 |
数据类型 |
长度 |
小数位 |
允许空值 |
主键 |
默认值 |
说明 |
|
1 |
auth_id |
int |
10 |
0 |
N |
Y |
授权ID: |
|
|
2 |
user_group |
varchar |
64 |
0 |
Y |
N |
用户组: |
|
|
3 |
mod_name |
varchar |
64 |
0 |
Y |
N |
模块名: |
|
|
4 |
table_name |
varchar |
64 |
0 |
Y |
N |
表名: |
|
|
5 |
page_title |
varchar |
255 |
0 |
Y |
N |
页面标题: |
|
|
6 |
path |
varchar |
255 |
0 |
Y |
N |
路由路径: |
|
|
7 |
position |
varchar |
32 |
0 |
Y |
N |
位置: |
|
|
8 |
mode |
varchar |
32 |
0 |
N |
N |
_blank |
跳转方式: |
|
9 |
add |
tinyint |
3 |
0 |
N |
N |
1 |
是否可增加: |
|
10 |
del |
tinyint |
3 |
0 |
N |
N |
1 |
是否可删除: |
|
11 |
set |
tinyint |
3 |
0 |
N |
N |
1 |
是否可修改: |
|
12 |
get |
tinyint |
3 |
0 |
N |
N |
1 |
是否可查看: |
|
13 |
field_add |
text |
65535 |
0 |
Y |
N |
添加字段: |
|
|
14 |
field_set |
text |
65535 |
0 |
Y |
N |
修改字段: |
|
|
15 |
field_get |
text |
65535 |
0 |
Y |
N |
查询字段: |
|
|
16 |
table_nav_name |
varchar |
500 |
0 |
Y |
N |
跨表导航名称: |
|
|
17 |
table_nav |
varchar |
500 |
0 |
Y |
N |
跨表导航: |
|
|
18 |
option |
text |
65535 |
0 |
Y |
N |
配置: |
|
|
19 |
create_time |
timestamp |
19 |
0 |
N |
N |
CURRENT_TIMESTAMP |
创建时间: |
|
20 |
update_time |
timestamp |
19 |
0 |
N |
N |
CURRENT_TIMESTAMP |
更新时间: |
|
编号 |
名称 |
数据类型 |
长度 |
小数位 |
允许空值 |
主键 |
默认值 |
说明 |
|
1 |
college_information_id |
int |
10 |
0 |
N |
Y |
学院信息ID |
|
|
2 |
college_name |
varchar |
64 |
0 |
Y |
N |
学院名称 |
|
|
3 |
college_address |
varchar |
64 |
0 |
Y |
N |
学院地址 |
|
|
4 |
land_occupation_area |
varchar |
64 |
0 |
Y |
N |
占地面积 |
|
|
5 |
number_of_college_students |
int |
10 |
0 |
Y |
N |
0 |
学院人数 |
|
6 |
college_introduction |
text |
65535 |
0 |
Y |
N |
学院简介 |
|
|
7 |
create_time |
datetime |
19 |
0 |
N |
N |
CURRENT_TIMESTAMP |
创建时间 |
|
8 |
update_time |
timestamp |
19 |
0 |
N |
N |
CURRENT_TIMESTAMP |
更新时间 |
|
编号 |
名称 |
数据类型 |
长度 |
小数位 |
允许空值 |
主键 |
默认值 |
说明 |
|
1 |
document_type_id |
int |
10 |
0 |
N |
Y |
公文类型ID |
|
|
2 |
document_type |
varchar |
64 |
0 |
Y |
N |
公文类型 |
|
|
3 |
create_time |
datetime |
19 |
0 |
N |
N |
CURRENT_TIMESTAMP |
创建时间 |
|
4 |
update_time |
timestamp |
19 |
0 |
N |
N |
CURRENT_TIMESTAMP |
更新时间 |
|
编号 |
名称 |
数据类型 |
长度 |
小数位 |
允许空值 |
主键 |
默认值 |
说明 |
|
1 |
hits_id |
int |
10 |
0 |
N |
Y |
点赞ID: |
|
|
2 |
user_id |
int |
10 |
0 |
N |
N |
0 |
点赞人: |
|
3 |
create_time |
timestamp |
19 |
0 |
N |
N |
CURRENT_TIMESTAMP |
创建时间: |
|
4 |
update_time |
timestamp |
19 |
0 |
N |
N |
CURRENT_TIMESTAMP |
更新时间: |
|
5 |
source_table |
varchar |
255 |
0 |
Y |
N |
来源表: |
|
|
6 |
source_field |
varchar |
255 |
0 |
Y |
N |
来源字段: |
|
|
7 |
source_id |
int |
10 |
0 |
N |
N |
0 |
来源ID: |
表official_document_information (公文信息)
|
编号 |
名称 |
数据类型 |
长度 |
小数位 |
允许空值 |
主键 |
默认值 |
说明 |
|
1 |
official_document_information_id |
int |
10 |
0 |
N |
Y |
公文信息ID |
|
|
2 |
official_document_name |
varchar |
64 |
0 |
Y |
N |
公文名称 |
|
|
3 |
document_type |
varchar |
64 |
0 |
Y |
N |
公文类型 |
|
|
4 |
college_name |
varchar |
64 |
0 |
Y |
N |
学院名称 |
|
|
5 |
working_personnel |
int |
10 |
0 |
Y |
N |
0 |
工作人员 |
|
6 |
employee_name |
varchar |
64 |
0 |
Y |
N |
员工姓名 |
|
|
7 |
content_of_official_documents |
longtext |
2147483647 |
0 |
Y |
N |
公文内容 |
|
|
8 |
examine_state |
varchar |
16 |
0 |
N |
N |
未审核 |
审核状态 |
|
9 |
examine_reply |
varchar |
16 |
0 |
Y |
N |
审核回复 |
|
|
10 |
create_time |
datetime |
19 |
0 |
N |
N |
CURRENT_TIMESTAMP |
创建时间 |
|
11 |
update_time |
timestamp |
19 |
0 |
N |
N |
CURRENT_TIMESTAMP |
更新时间 |
|
编号 |
名称 |
数据类型 |
长度 |
小数位 |
允许空值 |
主键 |
默认值 |
说明 |
|
1 |
process_information_id |
int |
10 |
0 |
N |
Y |
流程信息ID |
|
|
2 |
process_name |
varchar |
64 |
0 |
Y |
N |
流程名称 |
|
|
3 |
process_definition |
varchar |
64 |
0 |
Y |
N |
流程定义 |
|
|
4 |
deployment_date |
date |
10 |
0 |
Y |
N |
部署日期 |
|
|
5 |
process_content |
text |
65535 |
0 |
Y |
N |
流程内容 |
|
|
6 |
deployment_situation |
text |
65535 |
0 |
Y |
N |
部署情况 |
|
|
7 |
create_time |
datetime |
19 |
0 |
N |
N |
CURRENT_TIMESTAMP |
创建时间 |
|
8 |
update_time |
timestamp |
19 |
0 |
N |
N |
CURRENT_TIMESTAMP |
更新时间 |
|
编号 |
名称 |
数据类型 |
长度 |
小数位 |
允许空值 |
主键 |
默认值 |
说明 |
|
1 |
reviewers_id |
int |
10 |
0 |
N |
Y |
审核人员ID |
|
|
2 |
personnel_name |
varchar |
64 |
0 |
Y |
N |
人员姓名 |
|
|
3 |
gender_of_personnel |
varchar |
64 |
0 |
Y |
N |
人员性别 |
|
|
4 |
examine_state |
varchar |
16 |
0 |
N |
N |
已通过 |
审核状态 |
|
5 |
user_id |
int |
10 |
0 |
N |
N |
0 |
用户ID |
|
6 |
create_time |
datetime |
19 |
0 |
N |
N |
CURRENT_TIMESTAMP |
创建时间 |
|
7 |
update_time |
timestamp |
19 |
0 |
N |
N |
CURRENT_TIMESTAMP |
更新时间 |
|
编号 |
名称 |
数据类型 |
长度 |
小数位 |
允许空值 |
主键 |
默认值 |
说明 |
|
1 |
upload_id |
int |
10 |
0 |
N |
Y |
上传ID |
|
|
2 |
name |
varchar |
64 |
0 |
Y |
N |
文件名 |
|
|
3 |
path |
varchar |
255 |
0 |
Y |
N |
访问路径 |
|
|
4 |
file |
varchar |
255 |
0 |
Y |
N |
文件路径 |
|
|
5 |
display |
varchar |
255 |
0 |
Y |
N |
显示顺序 |
|
|
6 |
father_id |
int |
10 |
0 |
Y |
N |
0 |
父级ID |
|
7 |
dir |
varchar |
255 |
0 |
Y |
N |
文件夹 |
|
|
8 |
type |
varchar |
32 |
0 |
Y |
N |
文件类型 |
|
编号 |
名称 |
数据类型 |
长度 |
小数位 |
允许空值 |
主键 |
默认值 |
说明 |
|
1 |
user_id |
mediumint |
8 |
0 |
N |
Y |
用户ID:[0,8388607]用户获取其他与用户相关的数据 |
|
|
2 |
state |
smallint |
5 |
0 |
N |
N |
1 |
账户状态:[0,10](1可用|2异常|3已冻结|4已注销) |
|
3 |
user_group |
varchar |
32 |
0 |
Y |
N |
所在用户组:[0,32767]决定用户身份和权限 |
|
|
4 |
login_time |
timestamp |
19 |
0 |
N |
N |
CURRENT_TIMESTAMP |
上次登录时间: |
|
5 |
phone |
varchar |
11 |
0 |
Y |
N |
手机号码:[0,11]用户的手机号码,用于找回密码时或登录时 |
|
|
6 |
phone_state |
smallint |
5 |
0 |
N |
N |
0 |
手机认证:[0,1](0未认证|1审核中|2已认证) |
|
7 |
username |
varchar |
16 |
0 |
N |
N |
用户名:[0,16]用户登录时所用的账户名称 |
|
|
8 |
nickname |
varchar |
16 |
0 |
Y |
N |
昵称:[0,16] |
|
|
9 |
password |
varchar |
64 |
0 |
N |
N |
密码:[0,32]用户登录所需的密码,由6-16位数字或英文组成 |
|
|
10 |
|
varchar |
64 |
0 |
Y |
N |
邮箱:[0,64]用户的邮箱,用于找回密码时或登录时 |
|
|
11 |
email_state |
smallint |
5 |
0 |
N |
N |
0 |
邮箱认证:[0,1](0未认证|1审核中|2已认证) |
|
12 |
avatar |
varchar |
255 |
0 |
Y |
N |
头像地址:[0,255] |
|
|
13 |
open_id |
varchar |
255 |
0 |
Y |
N |
针对获取用户信息字段 |
|
|
14 |
create_time |
timestamp |
19 |
0 |
N |
N |
CURRENT_TIMESTAMP |
创建时间: |
|
15 |
vip_level |
varchar |
255 |
0 |
Y |
N |
会员等级 |
|
|
16 |
vip_discount |
double |
11 |
2 |
Y |
N |
0.00 |
会员折扣 |
|
编号 |
名称 |
数据类型 |
长度 |
小数位 |
允许空值 |
主键 |
默认值 |
说明 |
|
1 |
group_id |
mediumint |
8 |
0 |
N |
Y |
用户组ID:[0,8388607] |
|
|
2 |
display |
smallint |
5 |
0 |
N |
N |
100 |
显示顺序:[0,1000] |
|
3 |
name |
varchar |
16 |
0 |
N |
N |
名称:[0,16] |
|
|
4 |
description |
varchar |
255 |
0 |
Y |
N |
描述:[0,255]描述该用户组的特点或权限范围 |
|
|
5 |
source_table |
varchar |
255 |
0 |
Y |
N |
来源表: |
|
|
6 |
source_field |
varchar |
255 |
0 |
Y |
N |
来源字段: |
|
|
7 |
source_id |
int |
10 |
0 |
N |
N |
0 |
来源ID: |
|
8 |
register |
smallint |
5 |
0 |
Y |
N |
0 |
注册位置: |
|
9 |
create_time |
timestamp |
19 |
0 |
N |
N |
CURRENT_TIMESTAMP |
创建时间: |
|
10 |
update_time |
timestamp |
19 |
0 |
N |
N |
CURRENT_TIMESTAMP |
更新时间: |
|
编号 |
名称 |
数据类型 |
长度 |
小数位 |
允许空值 |
主键 |
默认值 |
说明 |
|
1 |
working_personnel_id |
int |
10 |
0 |
N |
Y |
工作人员ID |
|
|
2 |
employee_name |
varchar |
64 |
0 |
Y |
N |
员工姓名 |
|
|
3 |
employee_gender |
varchar |
64 |
0 |
Y |
N |
员工性别 |
|
|
4 |
employee_phone_number |
varchar |
64 |
0 |
Y |
N |
员工电话 |
|
|
5 |
examine_state |
varchar |
16 |
0 |
N |
N |
已通过 |
审核状态 |
|
6 |
user_id |
int |
10 |
0 |
N |
N |
0 |
用户ID |
|
7 |
create_time |
datetime |
19 |
0 |
N |
N |
CURRENT_TIMESTAMP |
创建时间 |
|
8 |
update_time |
timestamp |
19 |
0 |
N |
N |
CURRENT_TIMESTAMP |
更新时间 |
3.4本章小结
整个基于SSM的公文管理系统的需求分析主要对系统总体架构以及功能模块的设计,通过建立E-R模型和数据库逻辑系统设计完成了数据库系统设计。
4 系统关键模块设计与实现
基于SSM的公文管理系统的详细设计与实现主要是根据前面的需求分析和总体设计来设计页面并实现业务逻辑。主要从界面实现、业务逻辑实现这两部分进行介绍。
4.1工作人员功能模块
4.1.1 首页界面
当进入基于SSM的公文管理系统的时候,首先映入眼帘的是系统的导航栏,其主界面展示如下图4-1所示。
图4-1 首页界面图
4.1.2 用户登录界面
基于SSM的公文管理系统中的注册后的用户是可以通过自己的账户名和密码进行登录的,当用户输入完整的自己的账户名和密码信息并点击“登录”按钮后,将会首先验证输入的有没有空数据,再次验证输入的账户名+密码和数据库中当前保存的用户信息是否一致,只有在一致后将会登录成功并自动跳转到基于SSM的公文管理系统的首页中;否则将会提示相应错误信息,用户登录界面如下图4-2所示。
图4-2用户登录界面图
4.1.3 课程信息界面
当工作人员点击“ 课程信息”后,允许工作人员添加、编辑、删除和查询课程的基本信息,如课程名称、授课教师、上课时间、地点等。工作人员可以根据需要调整课程的安排,确保教学资源的合理利用。界面如下图4-3所示。
图4-3课程信息详情界面图
4.1.4学院信息管理界面
工作人员可以添加、编辑、删除和查询学院的基本信息,如学院名称、学院简介、联系方式等。此外,还可以设置学院的权限和访问控制,确保数据的安全性和隐私性。页面如图4-4所示。
图4-4 学院信息管理界面图
4.1.5 公文信息管理界面
当用户点击“公文信息管理”后,工作人员可以在此模块中创建新的公文,填写公文的基本信息,同时,工作人员还可以浏览、编辑和删除已创建的公文。界面如下图所示。
图4-5公文信息管理详情界面图
允许工作人员添加、编辑、删除和查询课程的基本信息,如课程名称、授课教师、上课时间、地点等。工作人员可以根据需要调整课程的安排,确保教学资源的合理利用。界面如下图所示。
图4-6课程信息管理界面图
4.2审核人员功能模块
4.2.1 公文信息管理界面
当审核人员点击“公文信息管理”,审核人员可以查看公文的详细信息,包括公文标题、内容、起草人、审核状态等,并根据实际情况进行审批操作,页面如图所示。
图4-7 公文信息管理界面图
4.2.2 课程信息管理界面
当审核人员点击“课程信息管理”按钮后会进入课程信息管理列表,课程信息管理模块允许审核人员添加、编辑、删除和查询课程的基本信息,如课程名称、任课教师、上课时间、地点等。通过课程信息管理,审核人员可以掌握学校或机构的教学资源情况,为教学安排提供参考依据,界面如下图4-8所示。
图4-8课程信息管理界面图
4.3管理员功能模块
4.3.1 系统用户管理界面
基于SSM的公文管理系统中的管理人员是可以对注册的工作人员、审核人员进行管理的,也可以对管理员进行管控。界面如下图4-9所示。
图4-9用户管理界面图
4.3.2 公文类型管理界面
管理员可以根据实际需求添加新的公文类型,并设置相应的模板和属性,界面如下图4-10所示。
图4-10公文类型管理界面图
4.3.3 公文信息管理界面
管理员点击“公文信息管理”菜单,许管理员创建、编辑、审核、发布和查询公文。管理员可以设置公文的审核流程,并监控公文的处理进度。界面如下图所示。
图4-11公文信息管理界面图
4.3.4 课程信息管理界面
管理员点击“课程信息管理”菜单,允许管理员添加、编辑、删除和查询课程的基本信息,如课程名称、授课教师、上课时间等。管理员可以根据需求调整课程安排,确保教学资源的合理利用,界面如下图所示。
图4-12课程信息管理界面图
5 系统测试
5.1系统测试的目的
系统开发到了最后一个阶段那就是系统测试,系统测试对软件的开发其实是非常有必要的。因为没什么系统一经开发出来就可能会尽善尽美,再厉害的系统开发工程师也会在系统开发的时候出现纰漏,系统测试能够较好的改正一些bug,为后期系统的维护性提供很好的支持。通过系统测试,开发人员也可以建立自己对系统的信心,为后期的系统版本的跟新提供支持。
5.2 系统测试用例
系统测试包括:用户登录功能测试、课程信息查看功能测试、课程信息添加、课程信息搜索、密码修改功能测试,如表5-1、5-2、5-3、5-4、5-5所示:
表5-1 用户登录功能测试表
|
用例名称 |
用户登录系统 |
|
目的 |
测试用户通过正确的用户名和密码可否登录功能 |
|
前提 |
未登录的情况下 |
|
测试流程 |
1) 进入登录页面 2) 输入正确的用户名和密码 |
|
预期结果 |
用户名和密码正确的时候,跳转到登录成功界面,反之则显示错误信息,提示重新输入 |
|
实际结果 |
实际结果与预期结果一致 |
课程信息查看功能测试:
表5-2课程信息查看功能测试表
|
用例名称 |
课程信息查看 |
|
目的 |
测试课程信息查看功能 |
|
前提 |
用户登录 |
|
测试流程 |
点击课程信息列表 |
|
预期结果 |
可以查看到所有课程信息 |
|
实际结果 |
实际结果与预期结果一致 |
管理员添加课程信息界面测试:
表5-3 管理员添加课程信息界面测试表
|
用例名称 |
课程信息添加测试用例 |
|
目的 |
测试课程信息添加功能 |
|
前提 |
管理员正常登录情况下 |
|
测试流程 |
1)管理员点击课程信息管理,然后点击课程信息,点击添加后并填写信息。 2)点击进行提交。 |
|
预期结果 |
提交以后,页面首页会显示新的课程信息 |
|
实际结果 |
实际结果与预期结果一致 |
课程信息搜索功能测试:
表5-4课程信息搜索功能测试表
|
用例名称 |
课程信息搜索测试 |
|
目的 |
测试课程信息搜索功能 |
|
前提 |
无 |
|
测试流程 |
1)在搜索框填入搜索关键字。 2)点击搜索按钮。 |
|
预期结果 |
页面显示包含有搜索关键字的人才信息 |
|
实际结果 |
实际结果与预期结果一致 |
密码修改功能测试:
表5-5 密码修改功能测试表
|
用例名称 |
密码修改测试用例 |
|
目的 |
测试管理员密码修改功能 |
|
前提 |
管理员用户正常登录情况下 |
|
测试流程 |
1)管理员密码修改并完成填写。 2)点击进行提交。 |
|
预期结果 |
使用新的密码可以登录 |
|
实际结果 |
实际结果与预期结果一致 |
5.3 系统测试结果
通过编写基于SSM的公文管理系统的测试用例,已经检测完毕用户登录模块、课程信息查看模块、课程信息添加模块、课程信息搜索模块、密码修改功能测试,通过这5大模块为基于SSM的公文管理系统的后期推广运营提供了强力的技术支撑。
结论
至此,基于SSM的公文管理系统已经结束,在开发前做了许多的准备,在本系统的设计和开发过程中阅览和学习了许多文献资料,从中我也收获了很多宝贵的方法和设计思路,对系统的开发也起到了很重要的作用,系统的开发技术选用的都是自己比较熟悉的,比如Web、JAVA语言、MYSQL,这些技术都是在以前的学习中学到了,其中许多的设计思路和方法都是在以前不断地学习中摸索出来的经验,其实对于我们来说工作量还是比较大的,但是正是由于之前的积累与准备,才能顺利的完成这个项目,由此看来,积累经验跟做好准备是十分重要的事情。
当然在该系统的设计与实现的过程中也离不开老师以及同学们的帮助,正是因为他们的指导与帮助,我才能够成功的在预期内完成了这个系统。同时在这个过程当中我也收获了很多东西,此系统也有需要改进的地方,但是由于专业知识的浅薄,并不能做到十分完美,希望以后有机会可以让其真正的投入到使用之中。
参考文献
[1]Xing L .Secure Official Document Management and intelligent Information Retrieval System based on recommendation algorithm[J].International Journal of Intelligent Networks,2024,5110-119.
[2]A E T ,Anapaula B ,J G J , et al.Time Until Proof of Credentials Significantly Decreases With the Use of Blockchain Technology and the Document Management System.[J].Cureus,2023,15(11):e48920-e48920.
[3]贺颖.基于电子办公环境的公文管理系统[J].秘书之友,2023,(11):39-42.
[4]Yi W ,Fagui L ,Lailei Z , et al.CSR-SVM: Compositional semantic representation for intelligent identification of engineering change documents based on SVM[J].Advanced Engineering Informatics,2023,57
[5]易晶怡.办公自动化系统公文管理功能的实现方案研究[J].自动化技术与应用,2022,41(12):135-137+155.DOI:10.20033/j.1003-7241.(2022)12-0135-04.
[6]王佩.OA办公系统在疾控公文管理中的应用分析[J].办公室业务,2022,(09):7-9.
[7]程莉.OA系统在公文管理中的应用对策探讨[J].产业创新研究,2020,(24):54-55.
[8]刘哲,张蕊,刘骥琛,等.基于BPMN2.0的高校信访公文管理系统的设计与实现[J].电子测试,2020,(18):59-61.DOI:10.16520/j.cnki.1000-8519.2020.18.022.
[9]郭飞,王慧瑜,贾萍,等.OA系统在公文管理中的应用对策探讨[J].电脑知识与技术,2020,16(02):266+279.DOI:10.14004/j.cnki.ckt.2020.0242.
[10]王东艳,徐翔俊.独立学院公文管理系统的设计与实现[J].福建电脑,2019,35(04):92-94.DOI:10.16707/j.cnki.fjpc.2019.04.032.
[11]张涛,苑丰.高校公文管理系统的设计与实现[J].数字技术与应用,2019,36(10):146-147.DOI:10.19695/j.cnki.cn12-1369.2019.10.74.
[12]陈代莹.红花岗区金鼎山镇政府公文管理系统的研究与分析[D].云南大学,2019.
[13]何牧.云南省委统战部公文管理系统的研究与分析[D].云南大学,2022.
[14]李才志.基层交通部门公文管理系统的研究与设计[D].西南科技大学,2021.
[15]莫超,黎为,陈培俊,等.新公文管理系统设计研究[J].信息与电脑(理论版),2023,(23):103-104.
[16]乌日娜.文化局电子公文管理系统的设计与实现[D].西安电子科技大学,2020.
[17]曲波.云南省司法厅公文管理系统的设计与实现[D].云南大学,2022.
[18]田肖平.企业公文管理系统的研究与分析[D].云南大学,2022.
[19]朱敏.花溪五中公文管理系统的研究与分析[D].云南大学,2023.
[20]王梦琳,慕万峰,冯雪菲,等.朝阳市气象局公文管理系统的设计与实践[J].吉林农业,2020,(09):91.DOI:10.14025/j.cnki.jlny.2020.09.053.
致 谢
转眼间,大工作人员活便已经接近尾声,人面对着离别与结束,总是充满着不舍与茫然,我亦如此,仍记得那年秋天,我迫不及待的提前一天到了学校,面对学校巍峨的大门,我心里充满了期待:这里,就是我新生活的起点吗?那天,阳光明媚,学校的欢迎仪式很热烈,我面对着一个个对着我微笑的同学,仿佛一缕缕阳光透过胸口照进了我心里,同时,在那天我认识可爱的室友,我们携手共同度过了这难忘的两年。如今,我望着这篇论文的致谢,不禁又要问自己:现在,我们就要说再见了吗?
感慨莫名,不知所言。遥想当初刚来学校的时候,心里总是想着工科学校会过于板正,会缺乏一些柔情,当时心里甚至有一点点排斥,但是随着我对学校的慢慢认识与了解,我才认识到了她的美丽,她的柔情,并且慢慢的喜欢上了这个校园,但是时间太快了,快到我还没有好好体会她的美丽便要离开了,但是她带给我的回忆,永远不会离开我,也许真正离开那天我的眼里会满含泪水,我不是因为难过,我只是想将她的样子映在我的泪水里,刻在我的心里。最后,感谢我的老师们,是你们教授了我们知识与做人的道理;感谢我的室友们,是你们陪伴了我如此之久;感谢每位关心与支持我的人。
少年,追风赶月莫停留,平荒尽处是春山。
免费领取项目源码,请关注❤点赞收藏并私信博主,谢谢-
免费领取项目源码,请关注❤点赞收藏并私信博主,谢谢-
免费领取项目源码,请关注❤点赞收藏并私信博主,谢谢-
更多推荐



所有评论(0)